БК от Барабашки (дисплей 16*2)

Бортовой компьютер, логгер, и другие устройства

Re: Разработка БК для MaYa

Сообщение barabashka_yury » 17 янв 2011, 02:32

jhm писал(а):Юра, не извращайся :))))))))))))))
Шага в 1л более чем достаточно


будет регулируемый. тоесть зарезервирую 200 делений, а пользователь по настроению, захочет 200- будет 200, захочет 5 делений - введет 5 точек контроля, и все. ну а дальше логика проста и понятна :)
В любом случае, еепром мне больше тут ни на что не нужна, почему не использовать?

ну чувство юмора у меня специфическое... насчет 200 делений... вообще будет классно сделать пока все 200 делений не будут забиты значениями, не давать работать бк вообще :ya_hoo_oo: как думаешь? я :ps_ih: да? :-) :-) :-)
2106, 79г.в. 1600см3, вебер, коммерческая прошивка, статика на коммутаторах и катушках от ГАЗ.
Аватар пользователя
barabashka_yury
 
Сообщений: 725
Зарегистрирован: 12 май 2010, 17:21
Откуда: Кировогадская область, город Гайворон.

Re: Разработка БК для MaYa

Сообщение barabashka_yury » 17 янв 2011, 02:47

Требуется обкатка на автомобиле. На столе с блоком работает все ок.
Включены все что есть менюшки, осталось добить таблицы, это завтра уже.

и потом приступать к наведению красоты, тоесть фишек для света, бензомера, термометра(ов) и прочего.
В данный момент код занимает около 27% флешки, тоесть можно еще много всякой бяки вписать сюда :)))

beta06.7z
(7.19 KIB) Скачиваний: 727
2106, 79г.в. 1600см3, вебер, коммерческая прошивка, статика на коммутаторах и катушках от ГАЗ.
Аватар пользователя
barabashka_yury
 
Сообщений: 725
Зарегистрирован: 12 май 2010, 17:21
Откуда: Кировогадская область, город Гайворон.

Re: Разработка БК для MaYa

Сообщение primus » 17 янв 2011, 07:48

Можно видео или хотя бы фото экрана работающего девайса? Плохо предствляю, как там 2 экрана рядом уживаются - 16х2 и от Нокии.
Тюнинг карбюраторных авто для увеличения мощности и снижения расхода топлива - http://http://www.fuel-economy.com.ua
Аватар пользователя
primus
 
Сообщений: 31
Зарегистрирован: 16 дек 2010, 22:13
Откуда: Днепропетровск, Украина
Авто: Таврия

Re: Разработка БК для MaYa

Сообщение barabashka_yury » 17 янв 2011, 09:37

один уживается точно. второй пока в проекте, не задумывался над этой идеей серьезно, но попробую когда откатаю все функции, смысла особо не вижу, ради смеха чтоли. возможно придется часть ног мультиплексировать, а может и нет, может хватит, смотря что мне в голову придет еще прикрутить к бк.
2106, 79г.в. 1600см3, вебер, коммерческая прошивка, статика на коммутаторах и катушках от ГАЗ.
Аватар пользователя
barabashka_yury
 
Сообщений: 725
Зарегистрирован: 12 май 2010, 17:21
Откуда: Кировогадская область, город Гайворон.

Re: Разработка БК для MaYa

Сообщение barabashka_yury » 17 янв 2011, 11:24

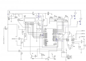
по просьбам телезрителей :) бензометр прикручиваю, и по собственной инициативе плавную регулировку подсветки жки. кроме того два канала с реле, и добавляется два параметра настройки, по скорости, при превышении скорость1 включится первое реле, при превышении скорость2 второе, если скорость упадет ниже - то в течении времени заданного в таймере свет будет гореть, потом погаснет.
код пока пишу, изменения в схеме вот:
main.JPG


Заранее приношу извинения за "красивое" редактирование, но хотел как можно побыстрее, да думаю что понятно будет.
Тепереь подробности - провод бензометра отсоединяем от штатного прибора и вешаем на бк. штатник работать уже не будет. можно сделать и так и так, но тогда надо опять же стабилизировать питание цепей штатника, иначе вместе с напругой борта будет плавать и бензометр. Резюк отмеченный * надо подобрать в соответствии с сопротивлением бензометра. Тоесть если бензомер играет от 300 Ом до 1200 Ом, то считаем так = (1000+1200+300)/2 = 1250 Ом, округлим до 1300. Вот такой резистор и впаяем вместо помеченного звездочкой.

Транзисторы и реле - думаю комментратиев не надо? Релюшки как на сигналке, транзисторы по вкусу, хоть кт815, резисторы по 1кОм. Можно полевики в принципе, можно вообще на все поставить ULN такую как в блоке зажигания, но не знаю потянет ли по току.
2106, 79г.в. 1600см3, вебер, коммерческая прошивка, статика на коммутаторах и катушках от ГАЗ.
Аватар пользователя
barabashka_yury
 
Сообщений: 725
Зарегистрирован: 12 май 2010, 17:21
Откуда: Кировогадская область, город Гайворон.

Re: Разработка БК для MaYa

Сообщение jhm » 17 янв 2011, 11:46

ULN отличнейшая вещь. Порты по 0.5А, их можно обьединять чтобы получить больший ток. Цена около 1.5грн на Вороне, и удобство монтажа.
МПСЗ Мауа http://www.maya-auto.com
ЭБУ Invent http://www.invent-labs.com
Переделка мех. впрыска на электронный
Аватар пользователя
jhm
 
Сообщений: 3213
Зарегистрирован: 12 май 2010, 10:19
Откуда: Украина, Львов
Авто: Audi A4 1.8T Invent EMS

Re: Разработка БК для MaYa

Сообщение ADR » 17 янв 2011, 12:36

barabashka_yury писал(а):или забиваем на бесплатный бк и покупаем за деньги готовый?

Я с рабостью присоеденился бы, если б по силам было спаять самому :-):
Что то перепаять/перепрошить, ещё по силам. А вот собрать всё с нуля - это вряд ли.
В связи с этим был бы рад уже спаяному комплекту, пусть на соплях, все равно перепаивать, экран тулить буду в приборку куданить...
Денег готов заплатить разумеется и за компоненты и за спайку и за почту. Может даже на телефон могу кинуть. ХЗ как там с украинскими, но МТС и Beeline в списке у меня есть :-):
Изображение
ADR
 
Сообщений: 71
Зарегистрирован: 11 янв 2011, 12:50
Откуда: Нальчик, Россия

Re: Разработка БК для MaYa

Сообщение barabashka_yury » 17 янв 2011, 13:05

ADR писал(а):В связи с этим был бы рад уже спаяному комплекту, пусть на соплях, все равно перепаивать, экран тулить буду в приборку куданить...

если рад спаянному хоть и на соплах... то почему свой не спаять. схема уже проще некуда. как конструктор детский... тем более что все равно перепаивать...

ну я не знаю, решайте кто из ребят возьмется за сборку и продажу железа.

тем более, если поставить вместо кучи транзисторов ОДНУ микросхему то работа еще проще. Да, бк можно делать и на смд варианте и на простом, тоесть микроконтроллеры есть мега32 двух вариантов оформления в корпус, конечно дип40 немного громоздкий, но схему на куске картона собрать можно ))))
2106, 79г.в. 1600см3, вебер, коммерческая прошивка, статика на коммутаторах и катушках от ГАЗ.
Аватар пользователя
barabashka_yury
 
Сообщений: 725
Зарегистрирован: 12 май 2010, 17:21
Откуда: Кировогадская область, город Гайворон.

Re: Разработка БК для MaYa

Сообщение jhm » 17 янв 2011, 15:05

Юра, перерисуй на ULN2003 схему.
МПСЗ Мауа http://www.maya-auto.com
ЭБУ Invent http://www.invent-labs.com
Переделка мех. впрыска на электронный
Аватар пользователя
jhm
 
Сообщений: 3213
Зарегистрирован: 12 май 2010, 10:19
Откуда: Украина, Львов
Авто: Audi A4 1.8T Invent EMS

Re: Разработка БК для MaYa

Сообщение ADR » 17 янв 2011, 17:28

Да перепаивать я от силы пеерфирию буду)) Экранчик там в другое место... ещё чего.. смотрел схему выше - не, не шмагу я.
Изображение
ADR
 
Сообщений: 71
Зарегистрирован: 11 янв 2011, 12:50
Откуда: Нальчик, Россия

Пред.След.

Вернуться в Периферийные устройства Maya

Кто сейчас на форуме

Сейчас этот форум просматривают: нет зарегистрированных пользователей и гости: 1