БК-2 "WWW"

Бортовой компьютер, логгер, и другие устройства

Re: БК-2 "WWW"

Сообщение AKSU » 29 июл 2012, 14:56

Кстати, на счет бензина. Мне бы хотелось его показометр тоже в виде столбика. Датчик там все равно весьма не точный, кроме того, показания меняются в зависимости от крена и рыскания машины (а у меня машина короткобазная, что еще более усугубляет дело), потому вся эта калибровка, не обижайтесь, мартышкин труд.
Я еще понимаю, если бы у нас емкостной датчик стоял... Вот такой на пример:
http://www.motoizh.ru/index.php?option= ... cle&id=655
http://www.moto.com.ua/forum.php?id=97698#97698
ВАЗ 21213, 2003г, 1.7л, газ/бензин, ЭБН, электровентиляторы, КП VDO 2115.
МПСЗ "Maya", ver. 1.3, fw: 2.1.45, 60-2, BOSCH BIP373 + BOSCH F000ZS0211 + NGK BPR6ES.
Bluetooth HC-06 + AndroMAYA.
Аватар пользователя
AKSU
 
Сообщений: 1323
Зарегистрирован: 17 ноя 2010, 01:26
Откуда: Украина, Киев, Оболонь
Авто: ВАЗ 21213 (2003)

Re: БК-2 "WWW"

Сообщение jhm » 29 июл 2012, 21:44

калибровка - норм
бензин у всех машин болтается в баке
решается это очень длинным усреднением, порядка нескольких десятков минут
МПСЗ Мауа http://www.maya-auto.com
ЭБУ Invent http://www.invent-labs.com
Переделка мех. впрыска на электронный
Аватар пользователя
jhm
 
Сообщений: 3213
Зарегистрирован: 12 май 2010, 10:19
Откуда: Украина, Львов
Авто: Audi A4 1.8T Invent EMS

Re: БК-2 "WWW"

Сообщение Valentin44 » 30 июл 2012, 10:25

Да, Ярослав,.. уже про усреднение думал, правда не о десятках, а о минуте :) Хотя можно и больше.
Но еще не придумал как. Тут фокус в другом. Вот откалибровал, все нормально. Авто стоит неподвижно. Через пол часа, после калибровки показания уплыли на 3 литра. Напряжение бортсети не менялось!
Или датчик уже старый. и в нем с каких-то соображений меняется сопротивление на ровном месте (ползунок окислен, или сам провод сопротивления). Или не понимаю. Но похоже надо таки менять датчик.

Да, емкостные привольнее, но и сложнее.
ГАЗ-21 Система управления двигателем Invent
ставил инжектор MaYa... и да же ездил:)
Был мпсз коммерческий 60-2 (до этого ДУИ+ДНО) на статике
Ездил на фришке ДУИ+ДНО на статике
Аватар пользователя
Valentin44
 
Сообщений: 1030
Зарегистрирован: 14 май 2010, 16:23
Откуда: Украина, Кривой Рог
Авто: ГАЗ-21

Re: БК-2 "WWW"

Сообщение jhm » 30 июл 2012, 15:47

бензин испарился :-)

у тебя датчик заземлен на кузов? если да то о точности можно забыть
надо отдельные провода прямо на БК, и плюс и минус, изолированные от кузова
МПСЗ Мауа http://www.maya-auto.com
ЭБУ Invent http://www.invent-labs.com
Переделка мех. впрыска на электронный
Аватар пользователя
jhm
 
Сообщений: 3213
Зарегистрирован: 12 май 2010, 10:19
Откуда: Украина, Львов
Авто: Audi A4 1.8T Invent EMS

Re: БК-2 "WWW"

Сообщение pavlolvov1 » 13 авг 2012, 20:19

подскажите ато валентина нету а вопрос есть! спаеваю рс232 от бк www к блоку мая там кроме 2-3 -5 контакта еще надо +5 с бк подпаевать или только етих три контакта?
21013 -1.5 мпсз maya v2 rev.4, 2 комутатора, статика ,60-2, кат 2111,карб 053.
в планах ВІР 373!BK-2 "WWW" by Valentin44.Bluetooth
Аватар пользователя
pavlolvov1
 
Сообщений: 56
Зарегистрирован: 27 июн 2012, 22:09
Откуда: Украина . г.Львов
Авто: 21013 1.5 низкий блок , короткие шатуны!

Re: БК-2 "WWW"

Сообщение Karalex » 13 авг 2012, 23:52

Хватит 3 провода без питания. Ведь в БК есть преобразователь мах232 уже. Хотя я его не использую. :-):
Opel Kadett D (1982г) 1,2, газ\бензин, STAG50,
MaYa 60-2 статика модуль 2112. И БК аж два, а ля WWW. :)
Karalex
 
Сообщений: 508
Зарегистрирован: 12 май 2010, 22:25
Откуда: Ровно, Украина
Авто: OpelKadetD 1,2

Re: БК-2 "WWW"

Сообщение Karalex » 14 авг 2012, 00:59

Валентин, а если б температуру от далласов разместить там, как и в старом БК - под бензоколонкой Как то лучше смотрится. Особенно для меня это пока принципиально. В торпеде хоть бери и наклоняйся смотреть чего там. :ny_tik:
Opel Kadett D (1982г) 1,2, газ\бензин, STAG50,
MaYa 60-2 статика модуль 2112. И БК аж два, а ля WWW. :)
Karalex
 
Сообщений: 508
Зарегистрирован: 12 май 2010, 22:25
Откуда: Ровно, Украина
Авто: OpelKadetD 1,2

Re: БК-2 "WWW"

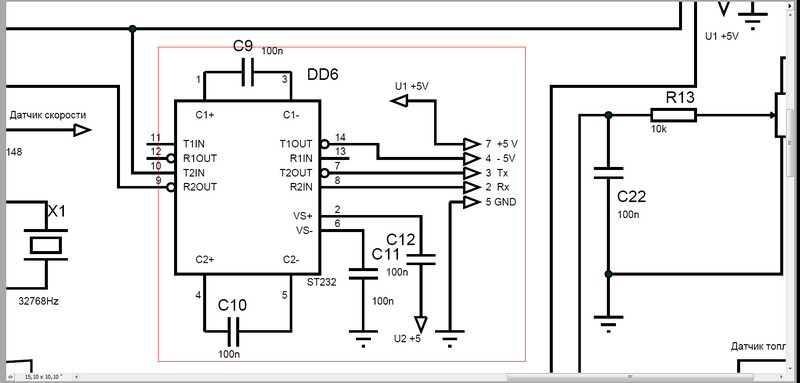
Сообщение pavlolvov1 » 14 авг 2012, 22:16

вот отрезок схемы подключения рс232 от БК к блоку мая! я подключил только 2-3-5 контакты , неконетктится даже перепаяв 2-3 местами! вопрос надо ли подключать +-5вольт как показано на схеме??????? :ne_vi_del:
если в схеме распиновки разема существует ножка
№20 + 5V (-12 для МПСЗ рев4 и старше)
Вложения
Image1.jpg
21013 -1.5 мпсз maya v2 rev.4, 2 комутатора, статика ,60-2, кат 2111,карб 053.
в планах ВІР 373!BK-2 "WWW" by Valentin44.Bluetooth
Аватар пользователя
pavlolvov1
 
Сообщений: 56
Зарегистрирован: 27 июн 2012, 22:09
Откуда: Украина . г.Львов
Авто: 21013 1.5 низкий блок , короткие шатуны!

Re: БК-2 "WWW"

Сообщение AKSU » 15 авг 2012, 07:04

4-ю и 7-ю ноги на майа rev.4 - обязательно! Это надо для работы оптронов.
ВАЗ 21213, 2003г, 1.7л, газ/бензин, ЭБН, электровентиляторы, КП VDO 2115.
МПСЗ "Maya", ver. 1.3, fw: 2.1.45, 60-2, BOSCH BIP373 + BOSCH F000ZS0211 + NGK BPR6ES.
Bluetooth HC-06 + AndroMAYA.
Аватар пользователя
AKSU
 
Сообщений: 1323
Зарегистрирован: 17 ноя 2010, 01:26
Откуда: Украина, Киев, Оболонь
Авто: ВАЗ 21213 (2003)

Re: БК-2 "WWW"

Сообщение pavlolvov1 » 15 авг 2012, 20:38

подключил все правильно!в скобках розбиновка по разему DB-25 !pc - 232 2-Тх нога (14), 3-Rх нога (1), 5- gnd нога(19), 7-+5vнога (20), 4-gnd нога (19) ! неконектится , перекидывал 2-3 местами тоже самое! в чем может быть проблема? при подаче питания на бк -на фишке рс232 на ноге 7,4 есть 5 вольт !
Вложения
Image2.jpg
21013 -1.5 мпсз maya v2 rev.4, 2 комутатора, статика ,60-2, кат 2111,карб 053.
в планах ВІР 373!BK-2 "WWW" by Valentin44.Bluetooth
Аватар пользователя
pavlolvov1
 
Сообщений: 56
Зарегистрирован: 27 июн 2012, 22:09
Откуда: Украина . г.Львов
Авто: 21013 1.5 низкий блок , короткие шатуны!

Пред.След.

Вернуться в Периферийные устройства Maya

Кто сейчас на форуме

Сейчас этот форум просматривают: нет зарегистрированных пользователей и гости: 1