Экран БК задуман как минималистическое устройство, отбражающее лишь реально полезную и необходимую информацию, и ничего лишнего.
Изначально был сделан для блоков v2 (rev.4 и выше). Но затем пришла идея сделать его и для блоков v1. При этом используются выходы Катушка 3-4, AUX, аналоговый ДТ
Функции
Умеет показывать:
- обороты
температуру двигателя
напряжение бортсети
текущий УОЗ
столбик текущего давления
текущий набор УОЗ (Газ/бензин)
срабатывание датчика детонации и степень отката УОЗ
Умеет регулировать:
- октан-корректор
Есть уникальная функция, помогающая экономить топливо:
столбик текущего расхода топлива.
Как приобрести
Налажена сборка экранов. Как обычно - используем заводскую печатную плату, и покрываем ее лаком для защиты от влаги и коррозии.
В комплекте полностью собранный экран с экранированным многожильным кабелем.
Провода уже с обжатыми контактами. Их нужно просто вставить в разьем блока Майя. Только провод +12 необходимо будет подключить вручную, так как на блоке Майя нет готового выхода +12V
Инструкция по подключению
http://maya-auto.com/wp-content/uploads/Podkluchenie_BK.pdf
Чтобы приобрести только экран - пройдите по ссылке:
http://maya-auto.com/zakaz/zakaz-kompl/
Чтобы приобрести экран в комплекте с блоком Майя - пройдите по ссылке:
http://maya-auto.com/zakaz/zakaz-bloka-maya/
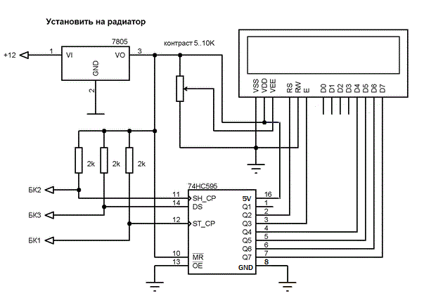
Кто желает - может собрать схему самостоятельно
