Не по AKSU, а по SECU-3, или по Микас. Мне чужих заслуг не нужно приписывать.casus писал(а):Переделал вход ДУИ "по AKSU"
Ну так я же и говорю, что ...Valentin44 писал(а):И не вздумайте ДНО переделывать!!!
AKSU писал(а):ДНО наверное нет смысла переделывать, там и так все четко! :)

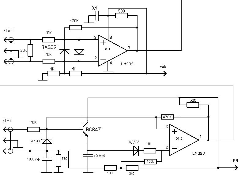
А вот отсюда поподробнее! Когда ДУИ перестали делать на двух встречно-параллельных диодах? Ведь rev.2 и rev.3 уже имеет вот такой вид (со стабилитроном и RC-цепочкой):Valentin44 писал(а):Изначально ДНО делался по той же схеме что и ДУИ (на двух встречно-параллельных диодах)

Точно... :) Теперь вижу, сорри.Valentin44 писал(а):Пропустил :)
А с чего все начиналось!AlT писал(а):По совету jhm, была заменена микросхема стабилизатора напряжения 7805 (1) на LD1117V50 (2).
LD1117V50 имеет dropout voltage на 1-1,5В меньше, чем 7805, что позволяет уменьшает нижний предел допустимого напряжения.
При натурных испытаниях, Блок отключался около 7,5В. С новым стабилизатором - уже около 6,5В.
Бугага! Спасибо, Ярослав! 
Ну и питание через реле сразу делал при установке. 
Сейчас этот форум просматривают: нет зарегистрированных пользователей и гости: 1