Valentin44 писал(а):А что там наращивать? Надо все и сразу.
Спасибо за совет, но...
- Мне из всех прелестей Maya нужно управление тремя катушками от дкпв . (я так понимаю, что цепь дно можно исключить)
- Зависимость опережения от положения дросселя ( я так понимаю, что можно использовать цепь дад)
- Ничего переключать не собираюсь ( я так понимаю, цепь ext 1, ext 2 так же исключается)
- Выходы karb, klap, aux, ddt, in dh, опять же исключаются)
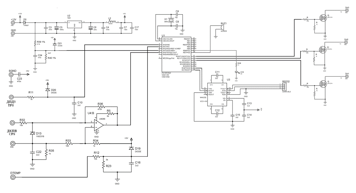
Можно еще вопрос по схеме rev-3.
Зачем делителю точность 1% (+/- 0,12 V), что если я сделаю его 5% (+/- 0,6V) при указанном на схеме напряжении питания? Какое напряжение должно быть на выходе этого делителя? Зачем выход делителя соединен через диод с цепью 5 V? Зачем все вх. выводы соединены диодами с цепью 5V?
Что делать с свободными выводами МК

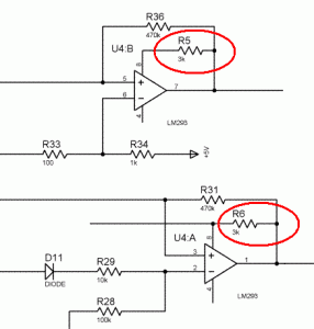
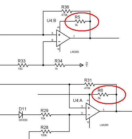
Зачем нужны резисторы 3к которые выходы LM293 соединяют с терминалом 5V